nnetLM is a Neural Network package that uses the Levenberg-Marquardt algorithm implemented in the minpack.lm package for parameter optimization.
You can install nnetLM like so:
install.packages("nnetLM")or the development version like so:
devtools::install_github("umbe1987/nnetLM")This example shows how to instantiate a basic network object, train it using a dummy data set, and make predictions:
library(nnetLM)
set.seed(123)
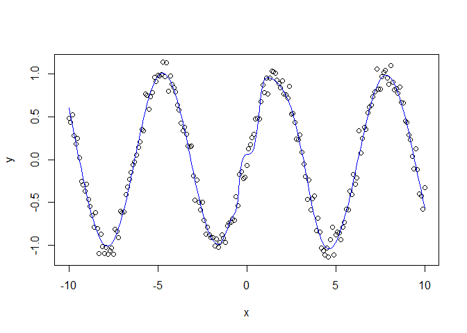
x <- seq(-10, 10, by = 0.1)
y <- sin(x) + rnorm(length(x), mean = 0, sd = 0.1)
X <- matrix(x, nrow = length(x), ncol = 1)
plot(x, y)
hidden <- c(10)
linear <- function(x) x
actFn <- c(tanh, linear)
nnet_obj <- nnetLM(X, y, hidden, actFn)
## perform fit
nnet_obj <- train.nnetLM(nnet_obj, epochs = 50)
#> Warning in nls.lm(par = parStart, fn = residFun, observed = object$y, xx = object$X, : lmdif: info = -1. Number of iterations has reached `maxiter' == 50.
pred.nnetLM <- predict(nnet_obj, X)
lines(x, pred.nnetLM, col = "blue")
Need a high-speed mirror for your open-source project?
Contact our mirror admin team at info@clientvps.com.
This archive is provided as a free public service to the community.
Proudly supported by infrastructure from VPSPulse , RxServers , BuyNumber , UnitVPS , OffshoreName and secure payment technology by ArionPay.