Welcome to ClientVPS Mirrors

Help for package measles

Package {measles}


Type: Package
Title: Measles Epidemiological Models
Version: 0.2.0
Depends: R (≥ 4.1.0), epiworldR (≥ 0.14.0.0)
Description: A specialized collection of measles epidemiological models built on the 'epiworldR' framework. This package is a spinoff from 'epiworldR' focusing specifically on measles transmission dynamics. It includes models for school settings with quarantine and isolation policies, mixing models with population groups, and risk-based quarantine strategies. The models use Agent-Based Models (ABM) with a fast 'C++' backend from the 'epiworld' library. Ideal for studying measles outbreaks, vaccination strategies, and intervention policies.
URL: https://github.com/UofUEpiBio/measles
BugReports: https://github.com/UofUEpiBio/measles/issues
License: MIT + file LICENSE
RoxygenNote: 7.3.3
Encoding: UTF-8
LinkingTo: cpp11, epiworldR
SystemRequirements: C++17
Imports: utils
Suggests: tinytest, data.table, quarto
VignetteBuilder: quarto
LazyData: true
NeedsCompilation: yes
Packaged: 2026-03-31 21:50:26 UTC; runner
Author: George Vega Yon ORCID iD [aut, cre], Damon Toth ORCID iD [ctb], Jake Wagoner ORCID iD [ctb], Olivia Banks ORCID iD [ctb], Centers for Disease Control and Prevention [fnd] (Award number 1U01CK000585; 75D30121F00003)
Maintainer: George Vega Yon <g.vegayon@gmail.com>
Repository: CRAN
Date/Publication: 2026-03-31 23:00:02 UTC

measles: Measles Epidemiological Models

Description

A specialized collection of measles epidemiological models built on the epiworldR framework. This package provides models for studying measles transmission dynamics, including school settings with quarantine and isolation policies, mixing models with population groups, and risk-based quarantine strategies.

Author(s)

Maintainer: George Vega Yon g.vegayon@gmail.com (ORCID)

Other contributors:

See Also

Useful links:


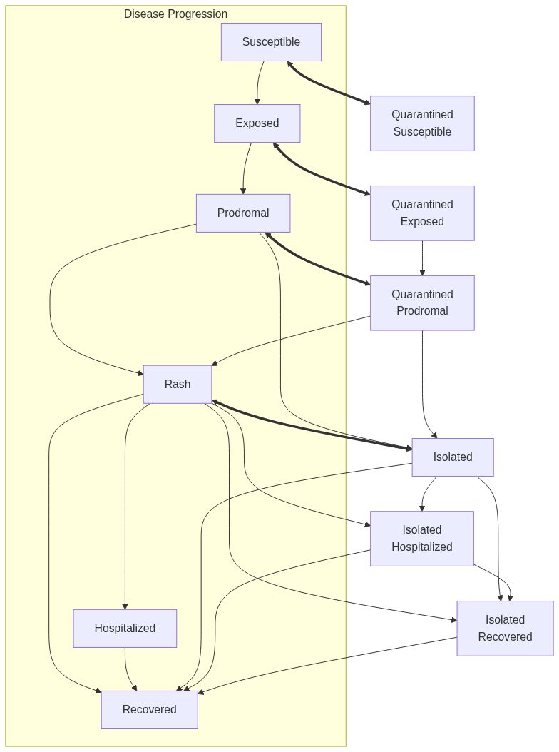
Measles model with mixing

Description

ModelMeaslesMixing creates a measles epidemiological model with mixing between different population groups. The model includes vaccination, quarantine, isolation, and contact tracing mechanisms.

Usage

ModelMeaslesMixing(
  n,
  prevalence,
  contact_matrix,
  vax_reduction_recovery_rate = 0.5,
  transmission_rate = 0.9,
  contact_rate = 15/transmission_rate/prodromal_period,
  prop_vaccinated,
  vax_efficacy = 0.99,
  quarantine_period = 21,
  quarantine_willingness = 1,
  isolation_willingness = 1,
  isolation_period = 4,
  incubation_period = 12,
  prodromal_period = 4,
  rash_period = 3,
  hospitalization_rate = 0.2,
  hospitalization_period = 7,
  days_undetected = 2,
  contact_tracing_success_rate = 1,
  contact_tracing_days_prior = 4
)

Arguments

n

Number of individuals in the population.

prevalence

Double. Initial proportion of individuals with the virus.

contact_matrix

A row-stochastic matrix of mixing proportions between population groups.

vax_reduction_recovery_rate

Double. Vaccine reduction in recovery rate (default: 0.5).

transmission_rate

Numeric scalar between 0 and 1. Probability of transmission (default: 0.9).

contact_rate

Numeric scalar. Average number of contacts per step.

prop_vaccinated

Double. Proportion of population that is vaccinated.

vax_efficacy

Double. Vaccine efficacy rate (default: 0.99).

quarantine_period

Integer. Number of days for quarantine (default: 21).

quarantine_willingness

Double. Proportion of agents willing to quarantine (default: 1).

isolation_willingness

Double. Proportion of agents willing to isolate (default: 1).

isolation_period

Integer. Number of days for isolation (default: 4).

incubation_period

Double. Duration of incubation period (default: 12).

prodromal_period

Double. Duration of prodromal period (default: 4).

rash_period

Double. Duration of rash period (default: 3).

hospitalization_rate

Double. Rate of hospitalization (default: 0.2).

hospitalization_period

Double. Period of hospitalization (default: 7).

days_undetected

Double. Number of days an infection goes undetected (default: 2).

contact_tracing_success_rate

Double. Probability of successful contact tracing (default: 1.0).

contact_tracing_days_prior

Integer. Number of days prior to the onset of the infection for which contact tracing is effective (default: 4).

Details

The contact_matrix is a matrix of contact rates between entities. The matrix should be of size ⁠n x n⁠, where n is the number of entities. This is a row-stochastic matrix, i.e., the sum of each row should be 1.

The model includes three distinct phases of measles infection: incubation, prodromal, and rash periods. Vaccination provides protection against infection and may reduce recovery time.

The epiworldR::initial_states function allows the user to set the initial state of the model. In particular, the user can specify how many of the non-infected agents have been removed at the beginning of the simulation.

The default value for the contact rate is an approximation to the disease's basic reproduction number (R0), but it is not 100% accurate. A more accurate way to se the contact rate is available, and will be distributed in the future.

Value

Hospitalization Probability

Instead of hospitalization probability, the model uses hospitalization rate. The following equation describes the hospitalization probability as a function of the hospitalization rate and recovery rate (from rash):

P(\text{hospitalization}) = \frac{ \text{hospitalization}_\text{rate}}{ \text{hospitalization}_\text{rate} + \text{recovery}_\text{rate} }

Where the \text{recovery}_\text{rate} is given by the rash period (1/duration of it). In other words, to match a desired hospitalization probability, the user needs to use the following:

h_rate <- p_hosp * (1/rash_days) / (1 - p_hosp)

Model diagram

Measles Mixing Diagram

See Also

epiworld-methods

Other Models: ModelMeaslesMixingRiskQuarantine(), ModelMeaslesSchool()

Other measles models: ModelMeaslesMixingRiskQuarantine(), ModelMeaslesSchool()

Examples


# Start off creating three entities.
# Individuals will be distributed randomly between the three.
e1 <- entity("Population 1", 3e3, as_proportion = FALSE)
e2 <- entity("Population 2", 3e3, as_proportion = FALSE)
e3 <- entity("Population 3", 3e3, as_proportion = FALSE)

# Row-stochastic matrix (rowsums 1)
cmatrix <- c(
  c(0.9, 0.05, 0.05),
  c(0.1, 0.8, 0.1),
  c(0.1, 0.2, 0.7)
) |> matrix(byrow = TRUE, nrow = 3)

N <- 9e3

measles_model <- ModelMeaslesMixing(
  n                        = N,
  prevalence               = 1 / N,
  contact_rate             = 15,
  transmission_rate        = 0.9,
  vax_efficacy             = 0.97,
  vax_reduction_recovery_rate = 0.8,
  incubation_period        = 10,
  prodromal_period         = 3,
  rash_period              = 7,
  contact_matrix           = cmatrix,
  hospitalization_rate     = 0.1,
  hospitalization_period   = 10,
  days_undetected          = 2,
  quarantine_period        = 14,
  quarantine_willingness   = 0.9,
  isolation_willingness    = 0.8,
  isolation_period         = 10,
  prop_vaccinated          = 0.95,
  contact_tracing_success_rate = 0.8,
  contact_tracing_days_prior = 4
)

# Adding the entities to the model
measles_model |>
  add_entity(e1) |>
  add_entity(e2) |>
  add_entity(e3)

set.seed(331)
run(measles_model, ndays = 100)
summary(measles_model)


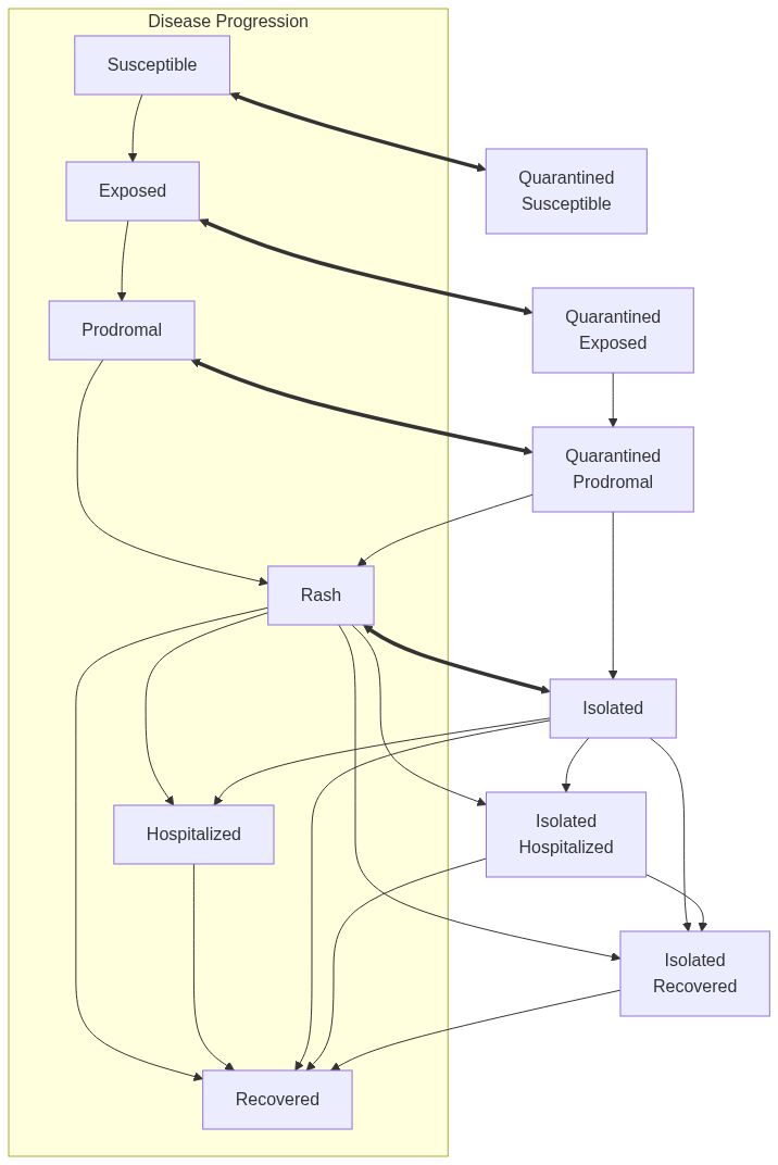
Measles model with mixing and risk-based quarantine

Description

ModelMeaslesMixingRiskQuarantine creates a measles epidemiological model with mixing between different population groups and risk-based quarantine strategies. The model includes vaccination, quarantine with three risk levels (high, medium, low), isolation, and contact tracing mechanisms.

Usage

ModelMeaslesMixingRiskQuarantine(
  n,
  prevalence,
  contact_matrix,
  transmission_rate = 0.9,
  contact_rate = 15/transmission_rate/prodromal_period,
  prop_vaccinated,
  vax_efficacy = 0.99,
  quarantine_period_high = 21,
  quarantine_period_medium = 14,
  quarantine_period_low = 7,
  quarantine_willingness = 1,
  isolation_willingness = 1,
  isolation_period = 4,
  incubation_period = 12,
  prodromal_period = 4,
  rash_period = 3,
  hospitalization_rate = 0.2,
  hospitalization_period = 7,
  days_undetected = 2,
  detection_rate_quarantine = 0.5,
  contact_tracing_success_rate = 1,
  contact_tracing_days_prior = 4
)

Arguments

n

Number of individuals in the population.

prevalence

Double. Initial proportion of individuals with the virus.

contact_matrix

A row-stochastic matrix of mixing proportions between population groups.

transmission_rate

Numeric scalar between 0 and 1. Probability of transmission (default: 0.9).

contact_rate

Numeric scalar. Average number of contacts per step.

prop_vaccinated

Double. Proportion of population that is vaccinated.

vax_efficacy

Double. Vaccine efficacy rate (default: 0.99).

quarantine_period_high

Integer. Number of days for quarantine for high-risk contacts (default: 21).

quarantine_period_medium

Integer. Number of days for quarantine for medium-risk contacts (default: 14).

quarantine_period_low

Integer. Number of days for quarantine for low-risk contacts (default: 7).

quarantine_willingness

Double. Proportion of agents willing to quarantine (default: 1).

isolation_willingness

Double. Proportion of agents willing to isolate (default: 1).

isolation_period

Integer. Number of days for isolation (default: 4).

incubation_period

Double. Duration of incubation period (default: 12).

prodromal_period

Double. Duration of prodromal period (default: 4).

rash_period

Double. Duration of rash period (default: 3).

hospitalization_rate

Double. Rate of hospitalization (default: 0.2).

hospitalization_period

Double. Period of hospitalization (default: 7).

days_undetected

Double. Number of days rash goes undetected (default: 2).

detection_rate_quarantine

Double. Detection rate of prodromal agents during active quarantine periods (default: 0.5).

contact_tracing_success_rate

Double. Probability of successful contact tracing (default: 1.0).

contact_tracing_days_prior

Integer. Number of days prior to the onset of the infection for which contact tracing is effective (default: 4).

Details

The contact_matrix is a matrix of contact rates between entities. The matrix should be of size ⁠n x n⁠, where n is the number of entities. This is a row-stochastic matrix, i.e., the sum of each row should be 1.

The model includes three distinct phases of measles infection: incubation (exposed), prodromal, and rash periods. Vaccination provides protection against transmission.

Risk-based quarantine strategies assign different quarantine durations based on exposure risk:

The epiworldR::initial_states function allows the user to set the initial state of the model. In particular, the user can specify how many of the non-infected agents have been removed at the beginning of the simulation.

The default value for the contact rate is an approximation to the disease's basic reproduction number (R0), but it is not 100% accurate. A more accurate way to set the contact rate is available, and will be distributed in the future.

The model uses hospitalization rates instead of probabilities. To learn more about this, see the documentation in ModelMeaslesMixing().

Value

Model diagram

Measles Mixing Risk Quarantine Diagram

See Also

epiworld-methods

Other Models: ModelMeaslesMixing(), ModelMeaslesSchool()

Other measles models: ModelMeaslesMixing(), ModelMeaslesSchool()

Examples


# Start off creating three entities.
# Individuals will be distributed randomly between the three.
e1 <- entity("Population 1", 3e3, as_proportion = FALSE)
e2 <- entity("Population 2", 3e3, as_proportion = FALSE)
e3 <- entity("Population 3", 3e3, as_proportion = FALSE)

# Row-stochastic matrix (rowsums 1)
cmatrix <- c(
  c(0.9, 0.05, 0.05),
  c(0.1, 0.8, 0.1),
  c(0.1, 0.2, 0.7)
) |> matrix(byrow = TRUE, nrow = 3)

N <- 9e3

measles_model <- ModelMeaslesMixingRiskQuarantine(
  n                        = N,
  prevalence               = 1 / N,
  contact_rate             = 15,
  transmission_rate        = 0.9,
  vax_efficacy             = 0.97,
  incubation_period        = 10,
  prodromal_period         = 3,
  rash_period              = 7,
  contact_matrix           = cmatrix,
  hospitalization_rate     = 0.1,
  hospitalization_period   = 10,
  days_undetected          = 2,
  quarantine_period_high   = 21,
  quarantine_period_medium = 14,
  quarantine_period_low    = 7,
  quarantine_willingness   = 0.9,
  isolation_willingness    = 0.8,
  isolation_period         = 10,
  prop_vaccinated          = 0.95,
  detection_rate_quarantine = 0.5,
  contact_tracing_success_rate = 0.8,
  contact_tracing_days_prior = 4
)

# Adding the entities to the model
measles_model |>
  add_entity(e1) |>
  add_entity(e2) |>
  add_entity(e3)

set.seed(331)
run(measles_model, ndays = 100)
summary(measles_model)


Measles model with quarantine

Description

Implements a Susceptible-Exposed-Infectious-Hospitalized-Recovered (SEIHR) model for Measles within a school. The model includes isolation of detected cases and optional quarantine of unvaccinated individuals.

Usage

ModelMeaslesSchool(
  n,
  prevalence = 1,
  contact_rate = 15/transmission_rate/prodromal_period,
  transmission_rate = 0.9,
  vax_efficacy = 0.99,
  incubation_period = 12,
  prodromal_period = 4,
  rash_period = 3,
  days_undetected = 2,
  hospitalization_rate = 0.2,
  hospitalization_period = 7,
  prop_vaccinated = 1 - 1/15,
  quarantine_period = 21,
  quarantine_willingness = 1,
  isolation_period = 4,
  ...
)

ModelMeaslesQuarantine(...)

Arguments

n

Number of agents in the model.

prevalence

Initial number of agents with the virus.

contact_rate

Average number of contacts per step. Default is set to match the basic reproductive number (R0) of 15 (see details).

transmission_rate

Probability of transmission.

vax_efficacy

Probability of vaccine efficacy.

incubation_period

Average number of incubation days.

prodromal_period

Average number of prodromal days.

rash_period

Average number of rash days.

days_undetected

Average number of days undetected. Detected cases are moved to isolation and trigger the quarantine process.

hospitalization_rate

Probability of hospitalization.

hospitalization_period

Average number of days in hospital.

prop_vaccinated

Proportion of the population vaccinated.

quarantine_period

Number of days an agent is in quarantine.

quarantine_willingness

Probability of accepting quarantine ( see details).

isolation_period

Number of days an agent is in isolation.

...

Further arguments (not used).

Details

This model can be described as a SEIHR model with isolation and quarantine. The infectious state is divided into prodromal and rash phases. Furthermore, the quarantine state includes exposed, susceptible, prodromal, and recovered states.

The model is a perfect mixing model, meaning that all agents are in contact with each other. The model is designed to simulate the spread of Measles within a school setting, where the population is assumed to be homogeneous.

The quarantine process is triggered any time that an agent with rash is detected. The agent is then isolated and all agents who are unvaccinated are quarantined (if willing). Isolated agents then may be moved out of the isolation in isolation_period days. The quarantine willingness parameter sets the probability of accepting quarantine. If a quarantined agent develops rash, they are moved to isolation, which triggers a new quarantine process.

The basic reproductive number in Measles is estimated to be about 15. By default, the contact rate of the model is set so that the R0 matches 15.

When quarantine_period is set to -1, the model assumes there is no quarantine process. The same happens with isolation_period. Since the quarantine process is triggered by an isolation, then isolation_period = -1 automatically sets quarantine_period = -1.

The model uses hospitalization rates instead of probabilities. To learn more about this, see the documentation in ModelMeaslesMixing().

Value

Model diagram

Measles School Diagram

Note

As of version 0.10.0, the parameter vax_improved_recovery has been removed and is no longer used (it never had a side effect). Future versions may not accept it.

Author(s)

This model was built as a response to the US Measles outbreak in 2025. This is a collaboration between the University of Utah (ForeSITE center grant) and the Utah Department of Health and Human Services.

References

Jones, Trahern W, and Katherine Baranowski. 2019. "Measles and Mumps: Old Diseases, New Outbreaks."

Liu, Fengchen, Wayne T A Enanoria, Jennifer Zipprich, Seth Blumberg, Kathleen Harriman, Sarah F Ackley, William D Wheaton, Justine L Allpress, and Travis C Porco. 2015. "The Role of Vaccination Coverage, Individual Behaviors, and the Public Health Response in the Control of Measles Epidemics: An Agent-Based Simulation for California." BMC Public Health 15 (1): 447. doi:10.1186/s12889-015-1766-6.

"Measles Disease Plan." 2019. Utah Department of Health and Human Services. https://epi.utah.gov/wp-content/uploads/Measles-disease-plan.pdf.

See Also

epiworld-methods

Other Models: ModelMeaslesMixing(), ModelMeaslesMixingRiskQuarantine()

Other measles models: ModelMeaslesMixing(), ModelMeaslesMixingRiskQuarantine()

Examples

# An in a school with low vaccination
model_measles <- ModelMeaslesQuarantine(
  n = 500,
  prevalence = 1,
  prop_vaccinated = 0.70
)

# Running and printing
run(model_measles, ndays = 100, seed = 1912)
model_measles

plot(model_measles)


Get and Set Contact Matrix

Description

These functions allow getting and setting the contact matrix for measles mixing models. The contact matrix specifies the mixing patterns between different population groups.

Usage

get_contact_matrix(model)

## Default S3 method:
get_contact_matrix(model)

## S3 method for class 'epiworld_measlesmixing'
get_contact_matrix(model)

## S3 method for class 'epiworld_measlesmixingriskquarantine'
get_contact_matrix(model)

set_contact_matrix(model, value)

## Default S3 method:
set_contact_matrix(model, value)

## S3 method for class 'epiworld_measlesmixing'
set_contact_matrix(model, value)

## S3 method for class 'epiworld_measlesmixingriskquarantine'
set_contact_matrix(model, value)

Arguments

model

An epiworld model object of class epiworld_measlesmixing or epiworld_measlesmixingriskquarantine.

value

A row-stochastic matrix representing contact rates between population groups. The matrix should be square with dimensions matching the number of entities (population groups) in the model, and each row should sum to 1.

Details

The contact matrix is a row-stochastic matrix where entry ⁠[i, j]⁠ represents the probability that an individual in group i will make contact with someone in group j, given that they make a contact. Each row must sum to 1.

These functions are currently only available for:

Other mixing models in epiworld will have these methods available in the near future.

Value

Examples

# Create entities for three population groups
e1 <- entity("Population 1", 1000, as_proportion = FALSE)
e2 <- entity("Population 2", 1000, as_proportion = FALSE)
e3 <- entity("Population 3", 1000, as_proportion = FALSE)

# Create an identity contact matrix (no mixing between groups)
cmatrix <- diag(3)

N <- 3000

# Create a measles mixing model
model <- ModelMeaslesMixing(
  n                        = N,
  prevalence               = 1 / N,
  contact_rate             = 15,
  transmission_rate        = 0.9,
  vax_efficacy             = 0.97,
  vax_reduction_recovery_rate = 0.8,
  incubation_period        = 10,
  prodromal_period         = 3,
  rash_period              = 7,
  contact_matrix           = cmatrix,
  hospitalization_rate     = 0.1,
  hospitalization_period   = 10,
  days_undetected          = 2,
  quarantine_period        = 14,
  quarantine_willingness   = 0.9,
  isolation_willingness    = 0.8,
  isolation_period         = 10,
  prop_vaccinated          = 0.95,
  contact_tracing_success_rate = 0.8,
  contact_tracing_days_prior = 4
)

# Add entities to the model
model |>
  add_entity(e1) |>
  add_entity(e2) |>
  add_entity(e3)

# Get the contact matrix (note: requires running the model first)
set.seed(123)
run(model, ndays = 10)
original_matrix <- get_contact_matrix(model)
print(original_matrix)

# Create a new random row-stochastic matrix
new_matrix <- matrix(
  c(0.8, 0.1, 0.1,
    0.1, 0.7, 0.2,
    0.15, 0.15, 0.7),
  nrow = 3, byrow = TRUE
)

# Set the new contact matrix
set_contact_matrix(model, new_matrix)

# Verify the change
updated_matrix <- get_contact_matrix(model)
print(updated_matrix)


Short Creek Population Data by Age Group

Description

A dataset containing population information for the Short Creek area (Hildale city, Utah, Colorado City town, Arizona, and Centennial Park, Arizona) organized by age groups.

Usage

short_creek

Format

A data frame with 15 rows and 4 columns:

age_labels

character. Labels describing the age groups.

agepops

numeric. Population counts for each age group.

agelims

numeric. Age limit boundaries for each group.

vacc_rate

numeric. Vaccination rate for each age group.

Details

This dataset provides demographic information for the Short Creek area (Hildale city, Utah, Colorado City town, Arizona, and Centenial Park, Arizona), with population data disaggregated by 15 age categories. This dataset matches the short_creek_matrix matrix.

This data uses real vaccination rates from publicly available school records, and population age structure and composition from the latest US census. Vaccination rates for the non-school-aged population were imputed based on assumptions and do not reflect the actual vaccination information for those age groups.

Source

The data was generated using the multigroup.vaccine R package: Toth D (2025). multigroup.vaccine: Multigroup Vaccine Model. R package version 0.1.0, commit 3047ebf568c9b2028336dc14af587a282de9e225, https://github.com/EpiForeSITE/multigroup-vaccine. The source code is available at https://github.com/UofUEpiBio/measles

Examples

data(short_creek)
head(short_creek)


Short Creek Mixing Matrix

Description

A matrix containing spatial data for the Short Creek area (Hildale city, Utah, Colorado City town, Arizona, and Centenial Park, Arizona). The matrix provides an estimate of the mixing rates between schools and the rest of the population in the area.

Usage

short_creek_matrix

Format

A row-stochastic matrix (rows add up to one) with 15 rows and 15 columns with the

Source

The data was generated using the multigroup.vaccine R package: Toth D (2025). multigroup.vaccine: Multigroup Vaccine Model. R package version 0.1.0, commit 3047ebf568c9b2028336dc14af587a282de9e225, https://github.com/EpiForeSITE/multigroup-vaccine. The source code is available at https://github.com/UofUEpiBio/measles

Need a high-speed mirror for your open-source project?
Contact our mirror admin team at info@clientvps.com.

This archive is provided as a free public service to the community.
Proudly supported by infrastructure from VPSPulse , RxServers , BuyNumber , UnitVPS , OffshoreName and secure payment technology by ArionPay.